西咸新区信息人才技能培训学校(以下简称“学校”)成立于2015年8月,是陕西省西咸新区信息产业园投资发展有限公司的全资学校,注册资金1000万元。学校坚持办学模式与教学理念创新、人才培养模式与管理体制创新,树立和秉承“教学与产业相融,学校与企业互动”的办学理念。学校依托沣西党校、沣西红色会客厅等平台承办各类党政培训、专业技术人员继续教育、企业家培训、大学生实习实训等多元化教育培训。经过近5年的发展,荣获陕西省专业技术人员继续教育基地、陕西省博士后创新基地、陕西省人力资源孵化基地,陕西省青少年教育基地、西安市创业大学、西安市青少年孵化基地等授牌。
陕西省西咸新区信息产业园投资发展有限公司(以下简称“信息产业园公司”)成立于2012年5月,由上级主管单位陕西省西咸新区沣西新城开发建设(集团)有限公司控股,陕西西咸新区发展集团有限公司及陕西关天资本管理有限公司参股组建的国有企业,注册资本3亿元,资产规模22亿元。公司建设运营的西部云谷硬科技小镇是全国首个以“硬科技”为主题的第四代科技园区,也是西安市首批特色小镇示范项目。项目地处国家级新区西咸新区沣西新城核心区,以“科技成果转化基地”为总体定位,目前分三期开发建设,占地406亩,建筑体量80万平米,集研发办公、高端商业、标准化厂房、新形态公寓及其他商业生活配套服务功能于一体,广泛应用海绵城市、绿色建筑、新能源利用、再生材料利用、装配式装修等技术,拥有游泳馆、篮球馆、羽毛球馆、餐厅、咖啡厅、健身中心、会议中心等高端配套,搭建红色会客厅、创新创业孵化集群、硬科技校友经济基地、西安交通大学国家技术转移中心沣西新城中心、陕西空天超算中心、智慧园区等创新平台,汇聚信息技术、智能制造、人工智能、生命技术四大硬科技产业,加速打造大西安硬科技发展新引擎。
为适应学校发展需要,现面向社会公开招聘2名派遣制教学管理工作人员,具体公告如下:
一、招聘原则
公开公正 程序透明 竞争择优
二、招聘要求
(一)招聘基本条件
1.具有中华人民共和国国籍、坚持四项基本原则,遵守宪法和法律,具有良好的品行;
2.年龄35周岁以下,即1985年7月23日(含)以后出生;
3.具有招聘岗位所需的专业、技能及工作经历条件;
4.身体健康,具备履行岗位职责的身体素质和心理素质。
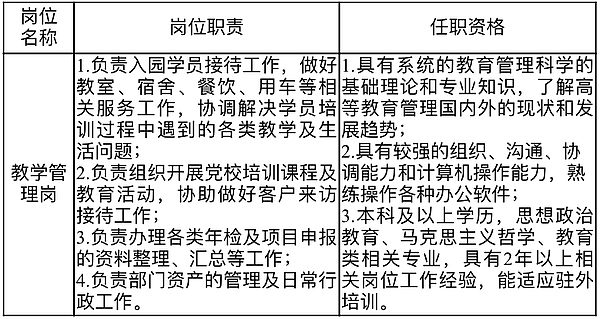
(二)岗位职责及任职资格

(三)有下列情形之一者不得应聘
1.曾因犯罪受过刑事处罚,或涉嫌违法违纪正在接受纪检监察机关、司法机关审查尚未作出结论的;
2.因在公务员招录、事业单位招聘中违规违纪,在禁考期内的;
3.法律、法规规定不符合本次招聘要求的,以及不符合本次招聘的基本条件和岗位资格条件要求的。
三、招聘办法及程序
本次公开招聘工作按照发布招聘公告、报名、资格审查、面试、体检、公示、发布录用公告等程序组织实施。
(一)发布招聘公告
招聘公告在沣西新城管委会官网、沣西集团公司微信公众号、信息产业园公司微信公众号、西咸人才官方网站等平台发布。
(二)报名时间
报名时间:2020年7月23日至7月27日24:00。
本次招聘均采取网上报名方式,不设现场报名,所有应聘者需在规定时间内将报名资料(近期正面免冠一寸照片、应聘报名表见附件)发送至邮箱:519300070@qq.com。
(三)资格审查
1.资格预审时间:2020年7月28日至7月30日(9:00-12:00,15:00-18:00);
2.资格预审地点:陕西省西咸新区沣西新城西部云谷A3楼17层1707室;
3.资格预审提交材料:
(1)身份证原件及复印件1份;
(2)学历、学位证书原件、复印件(2020年应届毕业生需从学信网下载打印《教育部学籍在线验证报告》,往届毕业生需从学信网下载打印《教育部学历证书电子注册备案表》,国(境)外学历需提供教育部中国留学服务中心出具的境外学历认证书),学信网《教育部学历证书电子注册备案表》纸质版各1份;
(3)有关职称和资格证书、获奖证书原件、复印件1份;
(4)近期1寸免冠彩色照片2张;
(5)可说明岗位工作经历和业绩的有关资料(如工作证明、劳动合同、离职证明、业绩成果等,有多段工作经历的要分段提供);
(6)发布公告网站下载的《西咸新区信息人才技能培训学校应聘人员登记表》纸质版1份(本人签字)。
应聘人员提交的上述报名资料仅收取复印件,收取材料概不退还。资格审查贯穿于招聘全过程,应聘人员提交的申请材料应当真实、完整、准确,如提供虚假应聘申请材料的,一经查实,取消应聘资格。
(四)面试
1.面试时间地点。待定(以电话或短信通知为准)。
2.面试成绩满分为百分制,面试采用半结构化面试。
3.面试主要从应聘人员从业经历、专业能力、综合管理能力,包括综合分析能力、计划组织能力、协调应变能力、协调应变能力、语言表达能力、自我认知能力和仪容仪表等综合素质考察。
(五)体检与考察
体检参照《公务员录用体检通用标准(试行)》执行,按照拟招聘人数1:1确定参加体检人选。体检工作结束后,由体检中心出具体检报告,体检不合格者取消其录用资格。
如体检不合格、自动放弃入职的,学校则根据招聘岗位空缺人数,按照面试成绩从高到低排序进行补录。
学校将对体检合格人员进行考察,重点针对德、能、勤、绩、廉,特别是思想政治表现、道德品质以及与招聘岗位相关的专业素养、业务能力进行全面考察,同时对应聘人员的资格条件进行复审。
(六)聘用
拟聘用人员公示期满后,按照有关规定办理入职手续。与第三方人力资源机构签订派遣制劳动合同,试用期三个月。试用期满经考核合格者,予以正式聘用,不合格者延长试用期或取消聘用资格。
四、报名须知及联系方式
1.联系人:张老师
2.联系电话:029-38021176
3.资格审核、笔试、面试、录用名单将会信息产业园公司微信公众号公布,请报名者关注,确有应聘者不符合招聘需求的情况,该岗位可以空缺。
4.本次公开招聘不以任何形式收取考生费用,没有指定任何复习材料和培训机构,请勿上当受骗。
5.因疫情防控需要,所有参与资格审核、面试者需进行现场体温检测。
供稿部门:信息产业园公司